华润新疆3.2GWh储能系统中标公示!
11月23日,华润电力公布了重能新疆天山北麓新能源基地项目储能系统设备及服务采购中标候选人。据悉,此次招标合计采购3.2GWh储能设备,中车株洲所、许继电气、比亚迪分别预中标三个标段,三家总中标额达14.23亿元!
此前开标信息显示,这次招标共吸引了50家企业参与投标,报价区间为0.398~0.63元/Wh,有企业报出了4h储能系统历史低价0.398元/Wh,因跌破0.4元/Wh而吸引了业内广泛关注。
最终中标结果显示,六家候选人报价范围0.439~0.4532元/Wh。
第一标段采购250MW/1000MWh,中车株洲所为第一中标候选人、投标单价约0.4457元/Wh,平高储能为第二中标候选人、报价0.4445元/Wh。
第二标段采购250MW/1000MWh,许继电气0.4507元/Wh位列第一中标候选人,平高储能同样也是第二中标候选人、报价0.4445元/Wh。
第三标段采购300MW/1200MWh,比亚迪投标报价0.439元/Wh拿下了此次采购最大标段,以总价5.268亿元成为此次储能系统采购的最大赢家;海博思创报价0.4532元/Wh位列第二候选人。
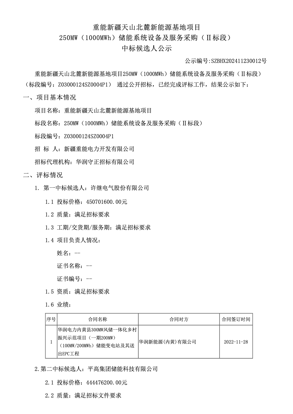
中标候选人信息如下:

标段一两个项目:
沙涝坝(巴里坤6#)汇集站总容量100MW/400MWh,交货期2025年3月21日-4月20日。
大盐池(巴里坤5#)汇集站总容量150MW/600MWh;交货期2025年4月21日-5月20日。
标段二两个项目:
沙枣泉(伊吾5#)汇集站总容量100MW/400MWh,交货期2025年4月1日-4月30日。
梧桐(巴里坤7#)汇集站总容量150MW/600MWh;交货期2025年5月1日-5月30日。
标段三两个项目:
琼河(伊吾7#)汇集站总容量150MW/600MWh,交货期2025年5月10日-5月31日。
库都克(伊吾6#)汇集站总容量150MW/600MWh,交货期2025年6月1日-6月20日。
原文如下:






-
中豫飞马固态电池及关键材料AI智慧中试平台建设项目入选2026年河南省重点建设项目名单
2026年4月2日,河南省发改委发布《关于印发2026年河南省重点建设项目名单的通知》,中豫飞马固态电池及关键材料 AI 智慧中试平台建设项目入选2026年河南省重点建设项目。
넶0 2026-04-03 -
三月招中标月报丨锂电储能EPC中标均价0.998元/Wh,环比降约6.99%;储能系统设备上涨0.153元/Wh,环比涨约27.72%
据中国电池工业协会储能分会及时代储能网不完全统计,本月(3月1日-31日)储能招中标项目共146个,其中,招标项目76个,11.44GW/58.53GWh;中标项目70个,8.03GW/68.30GWh。3月份混合储能招标项目达到16个,规模4853.75MWh,中标7个,规模1401.5MWh;锂电储能EPC中标均价0.998元/Wh,下降0.075元/Wh,环比2月降幅约6.99%。储能系统设备采购中标均价0.705元/Wh,上涨0.153元/Wh,环比2月涨幅约27.72%。
넶0 2026-04-03 -
河南潢川县跃能储能电站成功并网试运行
近日,由信阳鼎信新能源科技有限公司投资兴建的潢川县100MW/200MWh独立新型储能电站建设项目顺利完成各项验收调试工作,成功送电实现并网试运行。
넶3 2026-04-03 -
东网电力圆满交付苏州低压并网工商业储能项目
由东网电力投建的苏州金莱克家用电器840KW/2796KWh和江苏莱克智能电器1050KW/3495KWh储能项目成功并网投入运行。
넶4 2026-04-03 -
-
南方科技大学与正泰新能源共建绿色能源联合实验室
为积极响应国家“双碳”战略,加速绿色低碳技术的创新与产业化进程,南方科技大学(以下简称“南科大”)与正泰新能源于4月2日在杭签约,将共同组建“绿色能源联合实验室”。双方将聚焦低碳甲醇的制备、储运及多元化应用,旨在打造产学研深度融合的创新高地,为中国乃至全球的能源转型提供切实可行的“液态阳光”解决方案。正泰集团董事长南存辉与南科大创新创业学院、清洁能源研究院院长,澳大利亚国家工程院外籍院士刘科共同见证签约仪式。正泰新能源董事长陆川与南科大创新创业学院教授李俊国代表双方签约。
넶6 2026-04-03 -
数据中心领域投资规模首次超越石油产业,债务风险问题随之引发市场担忧
高力国际最新报告显示,受Al投资驱动,2025年全球数据中心投资额同比增长27%至5800亿美元,首次超过全球石油供应投资,标志着基础设施资本密集度的结构性转变。
넶6 2026-04-03 -
电气储能中标华能 20MW/80MWh 全钒液流储能电站项目
近日,上海电气储能科技有限公司(“电气储能”)成功中标华能上海石洞口新型储能测试基地一期之20MW/80MWh全钒液流储能电站项目,以硬核技术实力锚定长时储能赛道,为上海新型储能产业创新注入强劲动能。
넶6 2026-04-03 -
派能科技发布588Ah、601Ah大电芯,8MWh储能系统
4月1日,派能科技在北京举办“智融全球 共创未来”新品发布会,正式发布588Ah、601Ah大容量电芯,推出PyOcean系列6.25MWh&8MWh新一代大容量储能系统,同步亮相钠电与固态电池系列新品,全方位呈现最新技术成果与整体解决方案能力,以创新实力引领储能发展新方向。
넶21 2026-04-03 -
移动电源强制性国家标准今日公布 将为消费者提供更安全、更实用的充电产品
为提升移动电源(俗称“充电宝”)本质安全水平,保障消费者生命财产和公共安全,工业和信息化部会同有关部门组织制定了强制性国家标准《移动电源安全技术规范》(GB 47372—2026,以下简称《技术规范》)。《技术规范》4月3日正式对外公布,将于2027年4月1日起正式实施,将对规范移动电源市场、推动产业升级发展起到重要作用。
넶23 2026-04-03